Objetivos Específicos Entender la integral como operación inversa de la derivada encontrando antiderivadas en sus diferentes formas. Establecer el segundo teorema fundamental del cálculo como una antiderivada de una función. Encontrar integrales definidas e indefinidas desarrollando los distintos métodos de integración.. Teorema de Cambio Neto. El nuevo valor de una cantidad cambiante es igual al valor inicial más la integral de la tasa de cambio: F(b) = F(a) + ∫b aF ′ (x)dx. o. ∫b aF ′ (x)dx = F(b) − F(a). Restar F(a) de ambos lados de la Ecuación\ ref {Net1} produce la Ecuación\ ref {Net2}. Ya que son fórmulas equivalentes, cuál usamos depende.

Tabla de Integrales Ejemplos resueltos Yo Soy Tu Profe

PRIMER TEOREMA DE FUNDAMENTAL DEL CÁLCULO INTEGRAL YouTube

INTEGRALES INMEDIATAS. Aprende cálculo integral.

Cálculo Integral / Recursos Ingeniería III Semestre / 3 PDF / Descarga Directa / Video Cursos

CII 16087 V13 F Propiedades de la Integral Definida Primer Teorema Fundamental de Cálculo YouTube

APLICACIONES de las INTEGRALES Trabajo,valor promedio,posición😎👌 Cálculo Integral YouTube
Calculo Integral Matemáticas NM Aplicaciones del Cálculo Integral

CURSO DE CALCULO INTEGRAL 1 INTRODUCCIÓN (FÓRMULAS BÁSICAS) YouTube

Cálculo integral. Ediciones de la U Librería Compra ahora

CÁLCULO INTEGRAL FASE 1

Teorema Fundamental del Cálculo Cálculo Integral CiberTareas

Integral definida Cálculo integral YouTube

14 Cálculo Integral │Teorema Fundamental del Cálculo (Parte II). YouTube

Calaméo CAlculo Integral... )
Aplicación del calculo integral en la economia y administracion de empresas YouTube

Calaméo ¿que es calculo integral?

Desarrollo Histórico del calculo integral. YouTube

Teorema Fundamental del calculo integral (Parte 1) YouTube

CALCULO INTEGRAL INTEGRALES INMEDIATAS Y DEFINICIÓN DE INTEGRAL DE UNA FUNCION

MAPA CONCEPTUAL RESUMEN CALCULO INTEGRAL Docsity
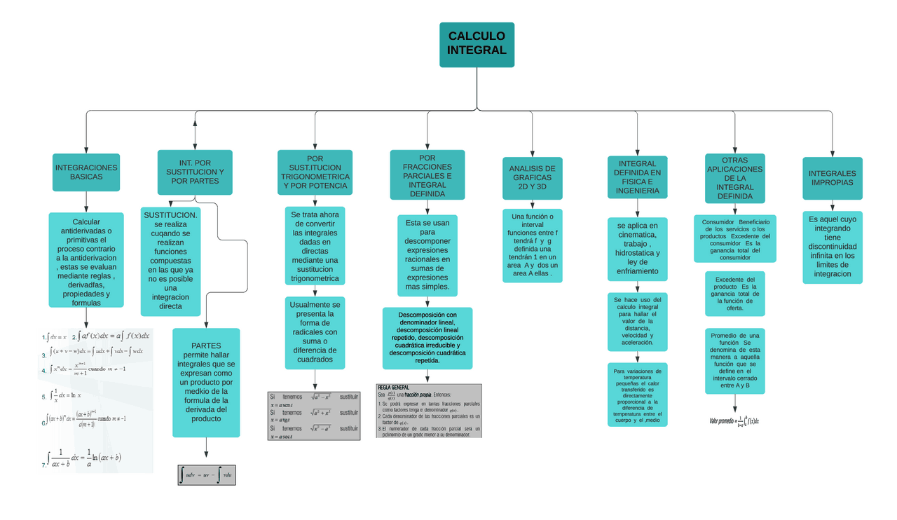
Objetivos 159 3. Justificación 159 4. Metas 160 5. Estructura 160 Contenidos Desglosados 161 6. Evaluación 162 7. Cronograma de actividades críticas 162. Formular, interpretar y aplicar los conceptos principales del Cálculo Integral (Primitiva, Suma integral, Integral Definida) en la solución de problemas geométricos, físicos y de.. El cálculo integral es la rama de la matemáticas que tiene como objetivo el abarcar el proceso de la antiderivación, también conocido como integración. Generalmente se utiliza para determinar el área bajo la curva de una función o el volumen que ocupa una figura en el plano. Principalmente, esta disciplina o materia se encarga de.